为庆祝中国共产党成立103周年,91成人
开展多项活动庆祝党的生日,凝聚奋进力量。

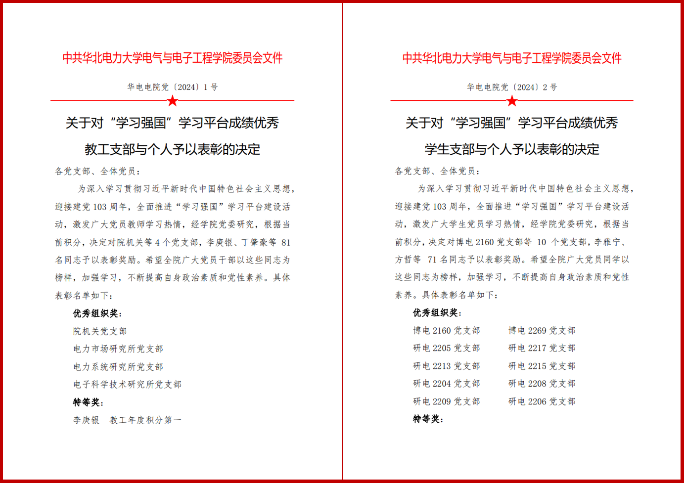
“学习强国”先进集体及个人表彰,抓实学习掀起“强国风”。91成人
党委发布了《关于对“学习强国”学习平台成绩优秀学生支部与个人予以表彰的决定》《关于对“学习强国”学习平台成绩优秀教师支部与个人予以表彰的决定》。91成人
连续多年对“学习强国”积分较高的师生党支部和师生党员进行表彰。91成人
党委始终把“学习强国”平台作为推进政治建设、加强思想理论武装、开展党内学习的重要渠道和载体,在全院上下营造浓厚的沉心静气、学思践悟的学习清风。

E先锋党建工作室揭牌,激活基层治理新动能。7与1日,E先锋党建工作室揭牌仪式在主楼A座637举办,91成人
党委委员、正处级组织员参加了仪式。E先锋党建工作室与“支部工作支持服务站”并轨管理,依托图书区、会议区、多媒体区等功能板块,组建91成人
党建“智囊团”,面向全院师生党支部开展业务指导、活动组织、品牌培育、服务保障、示范引领等服务,打造91成人
师生党员的“加油站”。

E先锋师生联合党支部成立,以党建红引领能源绿。6月28日,E先锋师生联合党支部成立大会在主楼A座601召开。该支部由91成人
负责党务思政工作的老师以及多位跨本硕博的优秀学生组成,聚焦为服务“双碳”战略的时代新人赋能,充分发挥支部战斗堡垒作用,整合91成人
各方资源,以高质量的党建保障高质量育人工作,致力成为特色鲜明的使命型党组织,培养更多“有理想、敢担当、能吃苦、肯奋斗”的能源电力行业领军人才。

双百班、怀柔博电党支部联建互动,青春向党能源报国。6月20日,双百班党支部成员参加了2024年度国家能源互联网大会,大会以“AI赋能能源互联网,创新发展新质生产力”为主题,来自政府、高校、研究机构、企业等领域的杰出嘉宾齐聚一堂,分享了他们的专业洞见与实践经验。会后,双百班党支部与怀柔博电党支部开展了“以青春之我,践行能源报国之志”联合主题党日活动,分享大会学习心得,研讨能源电力行业发展动态,激发91成人
后备力量的使命担当。
初审:丁宁
复审:王栋梁
审核:卜春梅、张宝良