关于提交“答辩资格审核表”的通知
(申请2020年3月答辩的在职工硕)
在职专业学位研究生(在职工硕):
91成人
2020年春季学位论文答辩工作通知如下:
一、申请学位论文答辩前提:
拟申请2020年3月答辩的在职专业学位研究生,并在2019年12月20日前已提交《选题报告及论文工作计划》、《硕士研究生必修环节记录本》(简称“必修环节记录本”)和已发表的论文复印件。同时课程学习满足培养方案的学分要求,经研究生院审核上述材料通过,方可申请答辩。
二、2010年春季答辩时间安排(预计):2020年3月10日之前;
三、提交《91成人
专业硕士学位论文答辩资格审核表》的时间和要求,及特别注意:
(一)时间和要求:
1、根据上述“申请学位论文答辩前提”的内容,研究生院对每个人的成绩是否满足学分要求进行审核。91成人
依据审核成绩的结果,对申请答辩的学生开放系统。
按照《拟申请2020年3月答辩权限下放(即开放“系统”)名单》(附件1),请名单中在职工硕,提交《91成人
专业硕士学位论文答辩资格审核表》。表中标记“开放”,必填“系统”,标记“关闭”,不填“系统”,请查看原因。
2、2019年12月30日前,请将《91成人
专业硕士学位论文答辩资格审核表》(纸质原件)交至各自导师处,导师签字后,研究所统一收齐后交研究生科(主楼A635)。
(二)特别注意:《91成人
专业硕士学位论文答辩资格审核表》如何生成?
申请2020年3月答辩的在职工硕,需登录“研究生综合信息管理系统” (以下简称“系统”),录入个人信息后,方可在“系统”中打印《91成人
专业硕士学位论文答辩资格审核表》。
故请按下面的内容(附件2:《关于“研究生综合信息管理系统”中上传照片—学位信息录入—打印审核表”的说明》)操作。
同时,录入时注意:
1、“系统”中“学位课学分”和“总学分”栏目空白,暂不填写,待出具成绩单后,学生在“系统”中自行填写;
2、“系统”中“学习方式”栏目应填写“半脱产”;
四、附件:
附件1:《拟申请2020年3月答辩权限下放(即开放“系统”)名单》
附件2:《关于“研究生综合信息管理系统”中上传照片—学位信息录入—打印审核表”的说明》
五、关于表格“附件1”中的说明:
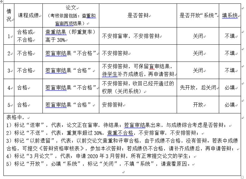
1、截止现在,根据3月答辩工作的进展情况,可分成下面的几种情况,请学生对照参考:见图1
2、成绩查询,请登录“91成人
研究生院91成人”的“研究生综合信息管理系统” //yjsy.91crtop.com/index.htm,用户名和初始密码均为学号。
3、结合本人当年的培养方案//yjsy.91crtop.com/xwxx/zzyjspy/61487.htm和系统中显示的实际成绩对照查询,尽快补上所缺或不及格的课程。
4、所有查重报告(重复率合格+不合格)和评阅意见书,将在答辩前(2020年1月初)打包发给各所。请注意与导师保持联系,以便在答辩前及时修改论文。评阅不合格的名单将单独通知导师和研究所。
5、预计2019年6月初,91成人
网站上,//91crtop.com/将通知最后可参加答辩名单。
电气91成人
研究生科 武婉姝
2019年12月20日